2026-01-06 17:33 广州市生态环境局
2025年明珠湾气候投融资大会期间,一份凝结南沙绿色发展实践的《协同创新 绿动南沙・减污降碳协同创新案例集(2025 年度)》正式对外宣传推广。此次发布的案例集,从南沙各领域实践中精选出10个成效显著、场景具体、价值突出的典型案例,覆盖“管理-工业-能源-交通-农业”五大关键领域,既展现“顶层设计+ 微观实践”的协同逻辑,也凸显“减污”与“降碳”的双向效益,为全国减污降碳协同增效提供了鲜活的区域样本。

明珠湾气候投融资大会展示《协同创新 绿动南沙・减污降碳协同创新案例集(2025 年度)》
南沙立足《南沙方案》“低碳环保园区”战略,依托“产业特色鲜明、减污降碳基础扎实、重大平台优势突出、气候投融资试点融合”四大独特条件,在产业升级、能源转型、政策优化等领域精准发力,南沙开发区 以汽车制造、电子信息为主导产业,已建成绿色低碳循环生态工业模式,获得国家 “生态文明建设示范区(生态工业园区)”称号,并入选全国首批减污降碳协同创新试点园区。
此次发布的案例集,通过多领域实践案例的集中呈现,进一步展现了南沙在减污降碳领域“技术创新+机制创新+ 产业链协同”的组合实践成果,为不同行业、场景提供了可借鉴的协同增效路径。以下将聚焦减污降碳协同目标,以具体场景为载体、量化成效为支撑,逐一呈现各案例的实践价值:
管理创新篇
案例1南沙开发区探索循环经济与产业链“自净”的减污降碳协同创新模式
南沙开发区通过开展循环经济、产业协作、科技赋能和绿色金融支持等工作,积极探索循环经济与产业链“自净”的减污降碳协同创新模式,已初步构建以汽车制造与电子信息产业融合为核心、企业协作共生为支撑的绿色产业网络,通过搭建企业生态协作平台、创新碳排放管理、深化园区废水协同治理,形成资源循环利用、节能减排改造、低碳技术创新等多元协同推进体系,同时通过加强科技创新赋能与绿色金融,实现经济增长与生态效益双赢,2024年单位工业增加值二氧化碳、COD、氨氮、NOx、VOCs排放量比2020年分别累计下降12%、20%、72%、3%、31%。

南沙大桥
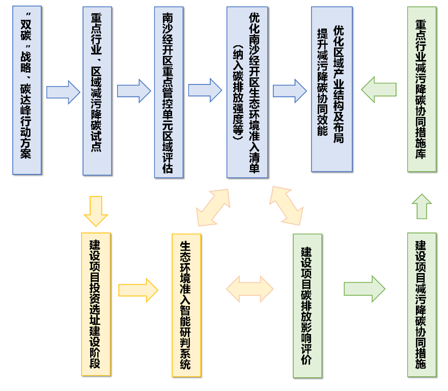
案例2南沙创新生态环境准入“清单-智控-碳评”模式
南沙近年试点开展了南沙经济技术开发区管控单元区域评估,将碳排放强度等要求纳入生态环境准入清单,明确单元内产业项目准入的碳管控标准,让绿色准入有“据”可依;搭建了生态环境准入智能研判系统,整合项目选址、碳排放及准入清单等数据资源,实现项目准入“一键研判”,提升管控效率与精准度;通过在建设项目环境影响评价中深度引入碳排放评价,覆盖碳排放精准核算、环境影响分析、减排措施及碳污协同等,验证项目碳排强度“设限”的有效性,形成项目源头防控的闭环。2024年以来,通过准入清单的源头预防作用,南沙区已成功劝退或优化高碳项目10余个,主要在煤电环保替代项目、掺烧绿色低碳燃料项目、锂离子电池正极材料制造及研发基地等项目环评中开展碳排放评价。其中,某电厂煤电环保替代项目实施后,碳排放水平预计比现有项目减少近23%,氮氧化物和二氧化硫年排放量减少约43.7%和60%。该模式以“清单-智控-碳评”多维联动构建协同新模式,通过借助数智赋能、以差异化清单实施精准管控,为减污降碳协同工作提供了可复制的“南沙样本”。

南沙区“清单-智控-碳评”模式示意图
案例3广汽丰田探索生产、供应、产品“三位一体”的全产业链减污降碳协同
广汽丰田汽车有限公司作为南沙汽车制造产业链链主企业、国家级“绿色工厂”,秉持绿色发展理念,构建生产、供应、销售“三位一体”全产业链减污降碳协同模式,带动区域产业绿色升级成效显著。生产端聚焦绿色工厂建设,通过强化能源及碳排放、大气污染物、水资源等全维度环境管理,采用能源管理体系与数字化系统、推广清洁能源、实施节能技改,获评市优秀清洁生产企业、市涉VOCs企业A级,省级减污降碳突出贡献企业等称号。供应端构建绿色供应链,优化“就地就近”采购与水运物流布局,推动集聚形成40余家汽车及零部件生产企业及相关物流、服务企业在内的南沙区汽车产业集群;强化供应商碳管理激励协同减碳,完善绿色采购机制,带动南沙汽车产业减污降碳协同增效,截至2024年,一级供应商ISO14001认证率已达98.5%。销售端聚焦绿色产品供给,践行电动化与碳中和战略,全面布局多元绿色车型;健全废旧动力电池回收体系,确保处置合规;推广“南沙氢跑”示范项目,2024年项目累计行驶里程超过182万公里,惠及超过7.3万人次,显著提升公众绿色出行认知。

广汽丰田新能源产能扩建项目二期总装车间
案例4易碳科技以气候友好型企业评价驱动低成本节能减排
南沙区作为国家气候投融资试点,创新参与出台了全国首个穗港澳合作的气候投融资地方标准《企业(项目)融资气候友好评价规范》(DB4401/T265-2024)地方标准,并配套发布了《关于印发广州市南沙区促进金融业高质量发展扶持办法的通知》,旨在以标准化手段引导和规范企业气候友好行动,并为其提供切实的政策与资金激励。易碳科技(广东)有限公司作为南沙区首批五家气候友好型企业评价机构之一,协助南沙区内某新材料技术有限公司开展气候友好型企业评价,进行节能减排路径规划与实践,通过建立跨部门气候治理团队,将减排目标融入日常运营;制定《气候友好指引》,实现节能降碳制度化;对涂布生产线进行精细化诊断,通过引入能碳管理系统+优化除湿机运行模式,有效降低“大马拉小车”式的隐形能耗。案例创新性地将气候治理深度融入生产管理,通过数据驱动挖掘低成本节能潜力,为能源管理粗放、工艺流程复杂的同类型企业提供了可复制的减排路径。

对涂布生产线进行精细化诊断
工业实践篇
案例5樱泰实施含VOC原辅料源头替代工程
广州樱泰汽车饰件有限公司通过源头材料替代、工艺改进和相关配套工程技术改造,将目前门板车间涂布工程使用的溶剂型胶水(VOCs 含量约为439g/L)替换为低VOCs含量的热熔胶(VOCs 含量约为4g/kg)。项目经核算,VOCs产生量从原来的9.47吨/年减少至0.06吨/年,VOCs排放量从原来的5.25吨/年减少至0.04吨/年,实现了从源头上减少VOCs的目标。项目以源头控制的清洁生产先进理念为指导思想,从原辅材料开始进行把控,积极引入低VOCs、无毒无害的原辅材料对原有的高VOCs、有毒有害原辅材料进行替代,同时改进工艺,优化改善相关配套工程,在保证生产质量的前提下切实有效地降低 VOCs 的排放,同时也对危险废物进行了有效的削减。

源头替代项目改造后
案例6广船国际涂料绿色喷涂技术应用与智慧空压机改造
广船国际有限公司在船舶制造行业率先推动钢板预处理线,全面应用具备电子配比、自动搅拌功能的双组分绿色喷涂系统。该系统工艺实现源头减污、协同减碳、降本增效三重突破:采用大包装油漆工艺,每100万升油漆使用可减少油漆及稀释剂消耗15万升,削减危废255.5吨、VOCs排放100吨,减少碳排放1200吨;源头减量降本约396万元,每升油漆综合成本降低3.96元,该工艺实现连续作业与量产,有效解决人工调漆VOCs无组织排放问题,显著改善作业环境。该公司同步实施智慧空压站改造,采用“双级压力”供气模式替代传统单级模式,结合空压机技术升级与智能控制系统应用,实现分级精准控压、按需供气与自动调节。改造后空压站能耗下降30%,年节约电量1569万千瓦时(降幅22%),年减排二氧化碳5129吨,获评国家压缩机智能设备质量检测中心“一级能效压缩空气站”、中国通用机械工业协会“压缩空气系统节能先行者”。

大包装罐涂料双组份喷涂系统工作原理


“一级能效压缩空气站”“压缩空气系统节能先行者”
能源升级篇
案例7广州华润热电城市多废处置和多能供应中心
广州华润热电有限公司燃煤热电联产机组是国家级南沙新区与南沙自由贸易试验区的重要基础设施配套工程,减污降碳技术处于行业领先水平。目前已实现“电、热、冷、热水、压缩空气”五联供的商业模式,承担向广州丰田汽车产业园、小虎岛化工园、东涌镇励业工业园企事业单位集中供热的功能,是广东电网的骨干电源点之一,每年为广东省提供36 亿千瓦时的清洁电能,为区域能源保供工作做出突出贡献。截至2024年底,运营煤电装机660MW,燃机102MW,运营分布式光伏52MW(含香港光伏),供冷装机16680冷吨。同时,作为全国首批13 家燃煤机组环保改造示范项目之一、广东省首家全厂“超低排放” 改造的燃煤电厂,华润热电通过超低排放改造,实现各污染物排放浓度均优于国家重点地区“燃气轮机大气污染物特别排放限值”,废水、固体废物实现100% 再利用。2024 年12 月,被新华社以“经济规模领先 资源代价减少——从含绿量看广东高质量发展”为题进行专题报道。

广州华润热电厂
绿色交通篇
案例8广州港南沙四期全自动化码头推进近零碳港口建设
广州港南沙四期全自动化码头是目前全球最大的平行布局全自动化码头,也是粤港澳大湾区首个全新建造的自动化码头,可适应多式联运的作业模式,具备水水中转比例高的集疏运特性。采用了新一代的全自动化码头技术路线,全球首创北斗导航无人驾驶智能导引车。实现装卸设备100%电动化,所有泊位岸电设施100%覆盖,积极推动可再生能源应用,2025年至今实现港区90%以上绿电目标并取得绿证,全面推进分布式光伏发电项目建设,采用“自主建设”与“市场采购”双模式驱动绿色电能供给,实现绿色电力供给占码头用电的90%以上。在港区装卸机械全电动化、水资源循环利用、泊位岸电设施建设、生产智慧化、多式联运体系等方面取得显著成效,每年降低能耗约55%,减少碳排放量约56%,实现污水“零排放”,探索出一条向生态近零碳港口发展的新路径。荣获“亚太绿色港口”称号,成为广州港首个获此奖项的集装箱码头,入选交通强国建设试点典型经验清单(第一批)、《推进近零碳港口建设》项目入选广州市减污降碳协同增效优秀案例,共3项节能减排新技术获得国家知识产权局授权的发明专利证书。

广州港南沙四期全自动化码头
案例9华润电力南沙徐工集团重卡充换电站项目
广州南沙投运的首座重型电动水泥搅拌车智能充换电站,以顶吊换电和柔性充电技术为核心,总装机2.48MW,5分钟极速补能,服务徐工集团50台电动搅拌车并兼容社会车辆。站区集约利用闲置工业用地,采用“土地-电力”协同复用模式,实现“换电为主、充电为辅”的高效能源供给。通过柴油重卡全面电动化,项目每年减排二氧化碳6310吨、一氧化碳350吨、碳氢化合物15吨、氮氧化物35吨,形成可量化、可复制的“南沙样板”,为区域交通运输减污降碳和重型工程机械电动化提供示范路径。

换电站基本结构图
农业示范篇
案例10鹏凯环境绿色低碳生态循环养殖模式南沙示范基地
鹏凯环境科技股份有限公司致力于创新农业面源污染防治新模式,按照源头减量、资源回收、生态消纳、智慧运营的核心理念,着力打造绿色低碳循环养殖系统。在南沙基地1期绿色低碳循环养殖试验成功的基础上,鹏凯环境联合多方机构,2025年在南沙基地进行2期规模化研究示范,年产20万斤高品质加州鲈,并配套18亩人工湿地的建设。创新养殖模式,成功入选《广东省水产养殖尾水综合处理技术模式典型案例(2025 版)》,推动行业向“设施+生态+低碳+数字化”转型,较传统养殖产能提升 4-5 倍,成本降低 15%。实现减污增效,养殖尾水零排放,10亩基地年收集养殖污染物(湿重)4.86万公斤,减少总氮排放427公斤;每亩可削减COD 13230kg、氮525kg、磷120kg、钾106.5kg。提升碳汇效益,80%鱼塘面积建成人工湿地,10亩基地年净碳汇达17555kg CO2e;系统能耗较陆基工厂化养殖降低 60%、较传统鱼塘养殖降低30%,实现生态与经济效益双赢。

项目效果图
(广州市生态环境局南沙分局)
公众号
微博
粤商通
机器人
美丽广州
美丽广州